专注各类风机研发生产

服务热线:1385262494515298531098

产品中心

全国服务热线

13852624945
  • HL3-2A系列混流风机
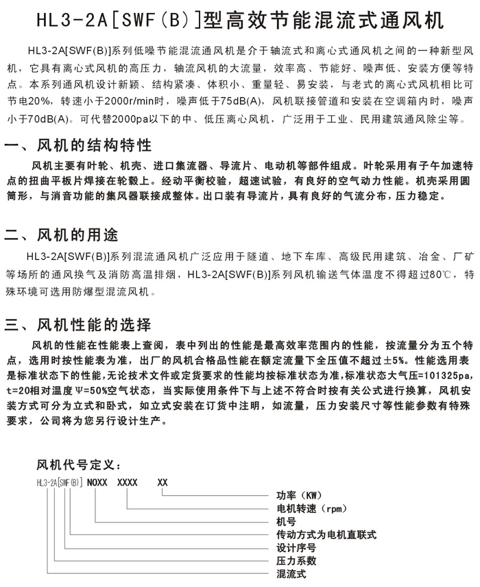
HL3-2A系列混流风机
靖江市金凤风机有限公司产品规格齐全。主要生产中央空调及配件、大型工业通风机、鼓风机,高、中、低压离心风机,低噪音风机,排尘风机,高温风机,防爆、防腐风机,轴流风机,空调专用风机,消防排烟风机,斜流风机,混流风机,屋顶风机,非标风机等六十多个系列,580多种规格。
全国热线

13852624945

产品·详情
专注各类风机研发生产


热品推荐 / Hot product
HLF低噪声混流式风机箱

HLF低噪声混流式风机箱

机号:3.5#-13.5# 风量:3053-84386m3/h 全压:143-1120Pa  特点:箱体内采用SWF(HL3-2A)系列高效混流风机,内设消声隔音板、风压高、流量大、噪声......
HL3-2A系列混流风机

HL3-2A系列混流风机

...
GXF斜流风机

GXF斜流风机

...
SWF混流风机

SWF混流风机

...